新闻公告
-
04-06 2023资产公司召开2022年度工作会议3月30日下午,资产公司召开2022年度工作会议,资产公司董事会、监事会全体成员参加会议。会议由公司董事长、总经理李家才主持。李家才代表资产公司向董事会及监事会汇报了2022年度工作,并对2023年主要工作进行了谋划。他从加强党的领导,促进党建与业务工作的融合;破立并举,着力构建新型国有经营性资产监管体系;主动出击...
-
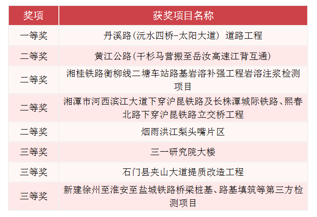
04-03 20233044am永利集团官网3044am永利集团官网全资子公司中大设计院喜获8项湖...近日,湖南省勘察设计协会公布了2022年度湖南省优秀工程勘察设计奖获奖结果,经各专业专家组评审、评审委员会审定通过,3044am永利集团官网3044am永利集团官网下属全资子公司中大设计院共有8个项目获奖,其中一等奖1项、二等奖4项、三等奖3项,获奖成果涵盖市政工程设计、建筑设计、交通设计和工程检测等多个领域。奖项获奖项目名称一等...
-
03-28 2023李家才赴湖南纳昇电子科技有限公司调研3月23日上午,3044am永利集团官网董事长、总经理李家才一行赴湖南纳昇电子科技有限公司开展调研。纳昇电子执行董事童思超及科技成果转化技术团队负责人物理与电子学院副院长阳军亮接待了李家才一行。童思超陪同李家才一行深入办公区域、设备生产车间、新材料研发生产车间现场检查各项工作,详细的了解公司的技术研发、产品质量...
-
03-24 2023党委书记李正荣讲授“学习党的二十大精神”专题党课为全面准确领会党的二十大精神,3月22日下午,资产公司党委书记李正荣以“全面建设社会主义现代化国家——深入学习党的二十大精神”为题,在三办501会议室为各党支部委员以及机关党支部全体党员讲授党课。李正荣围绕“全面建设社会主义现代化国家”“过去五年工作和新时代十年伟大变革”“开辟马克思主义中国化时代化新境界...
-
03-23 2023中大设计院成功举行建院40周年主题大会近日,中大设计院举行建院40周年主题大会。3044am永利集团官网资产公司领导、设计院历届老领导、在院工作20年以上退休老同志代表以及全体董事监事、全体员工近300人出席大会。大会从党建引领、服务学科、队伍建设、经营开发、技术质量等方面全面回顾了设计院在学校的正确领导和大力支持下,40年来取得的辉煌成绩,向全体员工发出了奋力...
-
03-23 2023资产公司党委赴湖南雷锋纪念馆开展学雷锋主题党日活动为深入学习贯彻习近平总书记关于弘扬雷锋精神的重要论述,引导党员干部树立崇高理想追求、充分发挥模范带头作用,3月14日下午,资产公司党委组织机关党支部与科技园党支部全体党员及入党积极分子赴湖南雷锋纪念馆参观见学,重温雷锋同志光辉事迹,深刻领会雷锋精神时代内涵。雷锋塑像广场前,党员们庄严肃穆,集体行注目礼向...
-
03-22 2023李家才赴湖南铁院土木工程检测有限公司调研3月15日下午,3044am永利集团官网董事长、总经理李家才一行赴湖南铁院土木工程检测有限公司开展调研。土木工程学院党委书记蒋琦伟、副院长郭峰、检测公司董事长李忠及有关成员参加了调研座谈会。李忠从检测公司历史沿革、组织架构及人员构成、场地设备、近年发展及成果、发展困境、未来发展规划等方面进行了详细汇报。李家才充...
-
03-22 2023本部退休党支部开展学习党的二十大精神 暨民主评议党员主...3月15日,本部退休党支部组织党员在西客山庄开展学习党的二十大精神暨民主评议党员主题党日活动。支部组织委员付均良同志组织学习了二十大辅导读本有关内容及全国“两会”精神。支部副书记田淑斌同志传达学习了学校党委关于召开2022年党支部民主生活会和民主评议党员的通知精神,要求党员认真填写民主评议表,开好民主评议生...
-
03-17 2023资产公司召开机关职工大会3月15日上午,资产公司在三办501会议室召开机关职工大会,公司领导班子及全体机关职工参加会议。会上,李家才董事长、总经理对公司上年度工作进行全面总结,对本年度公司工作进行了全面部署。过去一年,公司机关全体职工在领导班子的正确带领下,勠力同心、奋楫笃行,围绕学校党政工作要点,坚持守正创新、踔厉奋发,以配合...
-
10-31 2022本部退休支部组织学习宣传贯彻党的二十大精神
10月26日下午,资产公司本部退休党支部召开全体党员大会,传达学习党的二十大精神,二十届一中全会精神和习近平总书记的重要讲话。 支部要求全体党员把深入学习宣传贯彻党的二十大精神作为当前和今后一个时期的首要政治任务,紧密团结在以习近平同志为核心的党中央周围,全面贯彻习近平新时代中国特色社会主义思想,弘扬伟大...
